服务热线:
18400004665
首页
关于我们
关于我们
公司简介
新闻资讯
新闻资讯
行业资讯
公司动态
联系我们
联系我们
联系我们
留言反馈
欢迎访问蓝鲸体育官方网站
选择语言
简体中文
English
服务热线:
18400004665
首页
关于我们
公司简介
新闻资讯
行业资讯
公司动态
联系我们
联系我们
留言反馈
新闻资讯
行业资讯
公司动态
联系我们
地址:
浙江省 长安区 中山路170号
电子邮箱:contact@cnzh-lanjinggame.com
电话:18400004665-888
传真:86-0514-87958862
您当前位置:
首页
>
新闻资讯
新闻资讯
行业资讯
公司动态
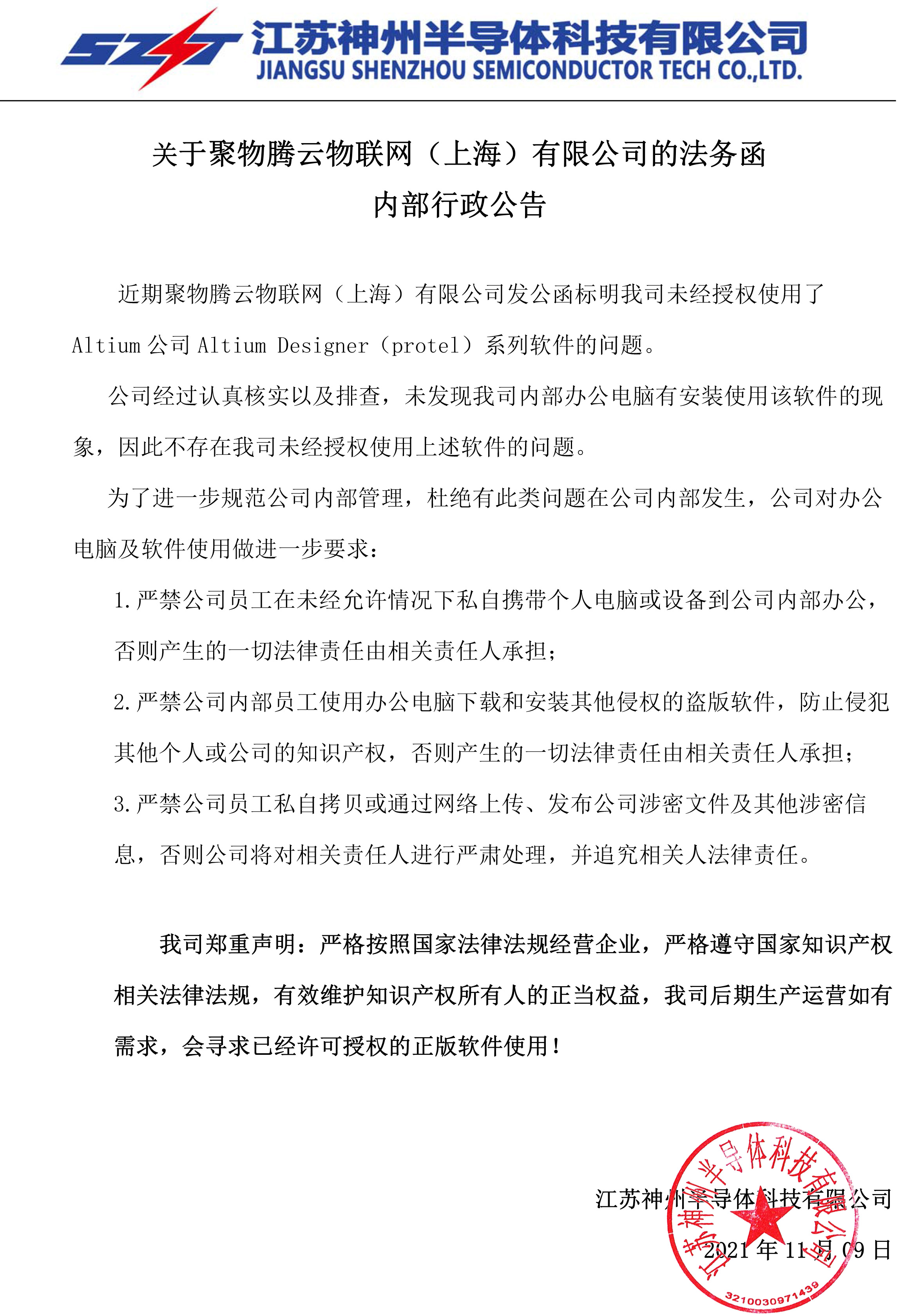
关于聚物腾云物联网(上海)有限公司的法务函内部行政公告
发布时间 : 2021-11-10 浏览次数 : 次
分享到:
0
上一篇:暂无
返回
下一篇:暂无